Project

Moth Mania capstone puzzle platformer

ArtCenter Capstone Project

Moth Mania

My capstone puzzle platformer about guiding fragile Mothletts through a collapsing cryptid research facility by balancing night vision, illumination, and escort pressure.

Moth Mania follows Leo Atlas, a former researcher using the experimental M.O.T.H.A.M. gear to recover scattered Mothletts after a catastrophic containment breach. What I wanted here was readable puzzle spaces, real escort tension, and a strange cute-horror atmosphere inside the Tineidae Anomalous Research Facility. The current build is presented as a five-level playable slice.

Core Breakdown

What Matters Most

What matters most to me in Moth Mania is the overlap between the dual-state mechanic, the escort fantasy, and the facility premise that gives each rescue real stakes.

Dual-State Play Night vision and illumination create different affordances, routes, and risks.
Mothlett Escort The creatures you rescue are also the pressure source because their behavior depends on light logic.
Five-Level Slice I'm describing the current build as a five-level capstone slice instead of the larger planned arc.

Trailer

Moth Mania Trailer

This trailer gives the quickest read on the playable slice, the facility tone, and the cute-horror framing around Leo and the Mothlett rescue loop.

Moth Mania trailer video.

Mission Premise

What The Player Is Asked To Do

The facility has already failed. Leo is not exploring for curiosity alone; he is recovering Mothletts to calm Mothman and reduce the damage caused by the breach.

Player Role

As Leo Atlas, the player uses the M.O.T.H.A.M. gear to inspect dark spaces, navigate hazards, and bring vulnerable Mothletts to safety.

Why The Stakes Work

Returning Mothletts is not just collectible cleanup. Each rescue also helps pacify Mothman, which gives the puzzle loop a stronger emotional and narrative purpose.

Core Loop

How Each Level Reads Moment To Moment

On paper the loop is simple, but the state-switching and escort rules make each step more demanding than it first appears.

Observe

Read the room and decide whether the current state is showing you the path clearly enough to act.

Explore

Use the dual-state system to reveal routes, navigate hazards, and test how the space behaves.

Escort

Recover Mothletts and manage their relationship to the player, poles, and other valid light targets.

Extract

Reach the exit once enough followers are safely back in tow and push deeper into the facility.

Project Paths

Go Deeper By Focus

I kept this front page concise on purpose. The deeper pages now split the project by focus: one page for the current five-level slice, one page for art direction, one slideshow page for the full art bible, and one page for the team roster.

Systems & Gameplay

Open the detailed breakdown for dual-state management, Mothlett following, player experience goals, and the current playable structure.

Art Direction

Open the art page for the visual style goals, art bible spreads, concept art, and presentation boards from the capstone docs.

Team Roster

Open the team page for the full Spring 2026 roster and the way responsibilities were divided across design, code, art, UI, and animation.

Art Bible Slideshow

Open the full art bible page to browse the presentation spreads as a slide deck, with each image linked to its original file size.

Mothlett art from the Moth Mania character lineup
Mothlett concept art from the character lineup.
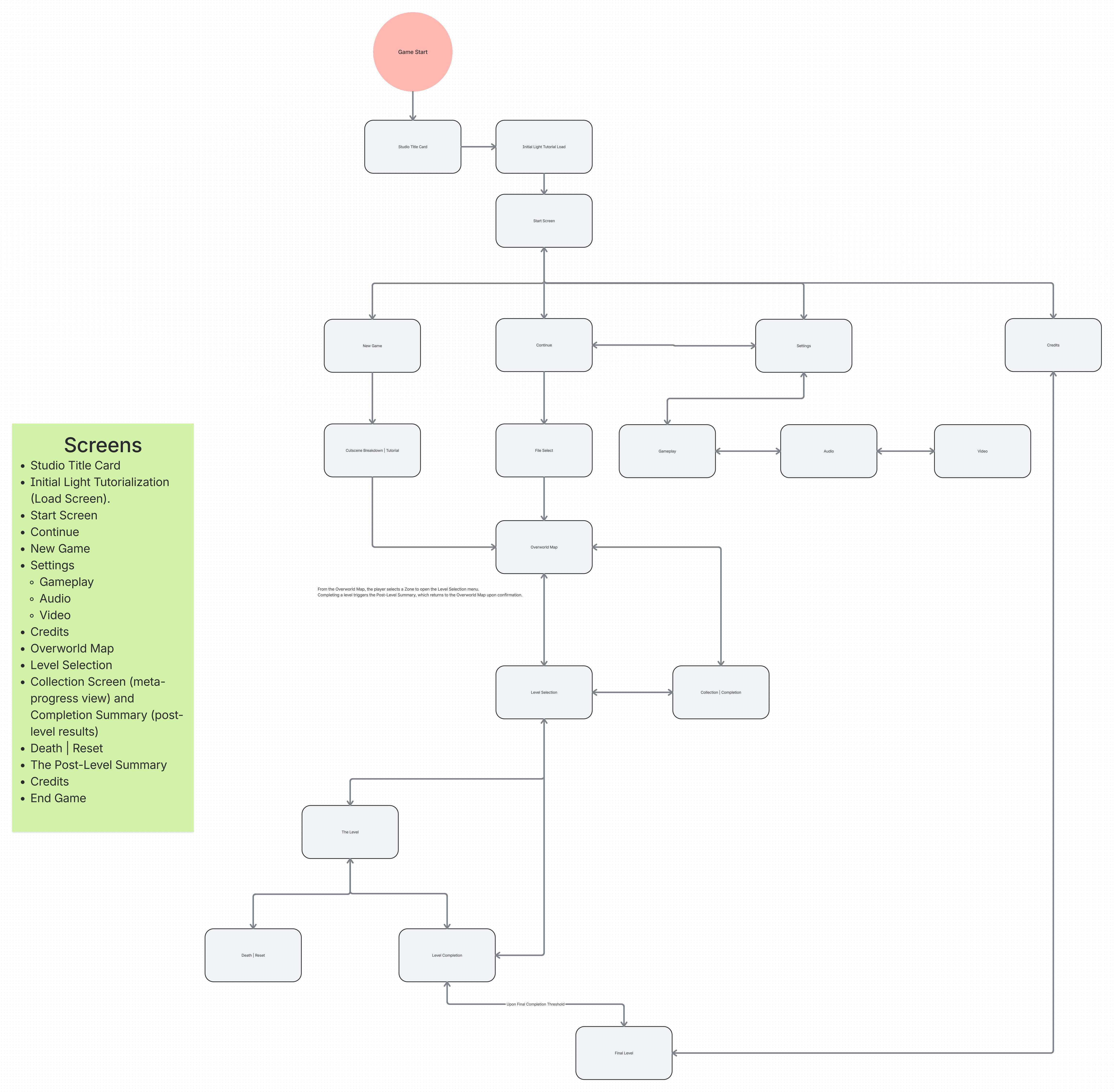
Moth Mania UI flowchart and menu structure
UI flowchart from the Moth Mania design documentation.
Narrative arc board from the Moth Mania documentation
Narrative arc board from the capstone documentation.